按照区委区政府对高新集团公司转型发展定位要求,为全面推进梁平高新区的建设,深度实施好低空经济、冷链物流等重点项目,急需招聘相关专业人员,经研究决定,现委托重庆市梁平区保安服务有限公司(以下简称“保安公司”)面向社会公开招聘员额内员工5名,具体招聘详情如下:
一、招聘原则
坚持公开、平等、竞争、择优方针和德才兼备的用人标准,采取面向社会公开招聘的方式进行。
二、招聘范围和对象
(一)基本条件。
1.拥护中国共产党的领导;
2.遵守宪法和法律;
3.具有良好的品行;
4.原则上年龄35周岁以下;
5.具有大学本科及以上学历和相应的职业资格;
6.适应岗位要求的身体条件;
7.符合岗位所需的其他条件。
(二)以下人员不纳入本次招聘范围。
曾因犯罪受过刑事处罚或曾被开除公职的人员;刑罚尚未执行完毕或属于刑事案件被告人、犯罪嫌疑人,司法机关尚未撤销案件、检察机关尚未作出不起诉决定或人民法院尚未宣告无罪的人员;尚未解除党纪、政纪处分或正在接受纪律审查的人员;因违反法律法规或单位人事纪律等被单位辞退或解聘未满5年的人员;因违反机关事业单位工作人员招录(聘)纪律而处于禁考期的人员;最高人民法院公布的失信被执行人;国家有关部委联合签署备忘录明确的失信情形人员。
法律法规规定不得聘用为企事业单位工作人员的其他情形人员。
三、招聘人数
面向社会公开招聘员额内员工5人,皆为高新集团公司下属子(分)公司,其中:重庆都梁城工高新科技集团有限公司梁娃食尚餐饮分公司1人、重庆都梁纵横低空产业发展有限公司2人,重庆梁聚园区运营管理有限公司通用机场管理分公司2人。
四、招聘岗位及资格条件
(一)招聘人数、岗位及资格条件。
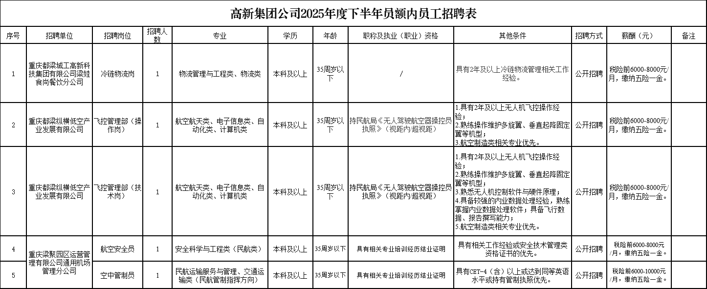
各招聘岗位的招聘人数、具体岗位、资格条件等详见《重庆都梁城工高新科技集团有限公司员额内员工招聘计划表》(附件1)。

(二)工作经历。
工作经历计算截止时间为2025年12月26日,按照“对年对月”计算。党政机关、企事业单位、村(社区)组织及其他经济组织、社会组织等工作的经历,在军队团和相当于团以下单位工作的经历,退役士兵在军队服现役经历,离校未就业高校毕业生到高校毕业生实习见习基地参加见习或者到企事业单位参与项目研究的经历,可视为工作经历。高校毕业生在校期间的社会实践经历,不视为工作经历。具体认定可结合社保缴纳、劳动(聘用)合同、工作经历证明、银行卡工资流水等凭据。
(三)年龄计算。
年龄计算时间截止2025年12月26日,按照“对年对月对日”计算,即在1989年12月26日及以后出生。其中符合条件的退役军人报考,年龄放宽3周岁。
(四)毕业证书及专业。
报考人员应凭已取得的毕业证书报考。在境内高校毕业的报考人员,须在报考资格审查时提交学历证书;在国(境)外高校毕业的报考人员,须在报考资格审查时出具教育部中国留学服务中心的学历认证。境内高校2025年应届毕业生可提供就业推荐表、成绩单及其他应聘佐证材料,并最迟于2025年12月26日之前取得相应的学历证明;境外高校2025年应届毕业生暂未取得招聘条件要求的毕业证书的,可提供入学证明、各学年成绩单及相应正规翻译资料等佐证材料,并最迟于2025年12月26日之前取得相应的学历证明。如未在规定时间内取得,取消聘用资格。
(五)特别说明。
所指“以上”“以下”“以前”“以后”均包含本数,如35周岁以下,均含35周岁;3年以上工作经历,指工作经历满3年;以此类推。专业资格审核以毕业证书(不含辅修专业或辅修学位专业相关证书)载明的专业名称为准;参照国家教育行政部门颁布的普通高校专业目录和《重庆市考试录用专业参考目录》进行专业资格审核,专业名称与《重庆市考试录用专业参考目录》中专业称谓相似但不完全一致的,经区人力社保局、区国资委、用人企业审核认定,可视为符合专业要求。
五、招聘程序
招聘流程为:公开发布招聘信息;受理应聘人员的申请,对资格条件进行审查;考试(笔试、面试);体检;考察;签订劳动合同,办理相关入职手续。
(一)报名。
1.报名时间
2026年1月12日至2026年1月16日。(9:00-12:00 14:30-17:30)
2.报名方式及地点
符合报名条件人员只能选择一个招聘岗位报名,提供本人身份证、户口簿、毕业证、岗位证书、职称资格证书等原件及复印件各1份(大学及以上学历的还应在中国高等教育学生信息网(网址:http://www.chsi.com.cn)下载打印《教育部学历证书电子注册备案表》或《中国高等教育学历认证报告》1份,无法下载打印的,本人需提供相关学历的档案证明材料,无法提供的,不予受理报名)、中国人民银行征信证明1份、1寸近期红底彩色免冠照2张、相应工作年限及工作经验证明到重庆市梁平区保安服务有限公司(重庆市梁平区梁山街道顺城街181-4-1号)现场报名(不接受网络报名)。报名必须本人到场,不接受任何形式的委托报名。
报名资料不齐或经初审不符合报名资格条件的一律不受理报名。报名者必须承诺所提供的报名手续真实有效,若存在弄虚作假情况,将按照有关法律法规规定严肃处理。
(二)资格审查。
由高新集团公司和保安公司共同对报名人员的相关证件、资格进行审查,邀请高新区管委会派人现场监督,资格审查贯穿考录工作全过程。
(三)考试。
1.笔试
由高新集团和保安公司组织资格审查合格者参加考试,邀请区人力社保局、高新区管委会派人督考。同一岗位通过资格初审人数与该岗位招聘人数的比例达到3:1方可开考,达不到开考比例的取消招聘或者由区人力社保局、高新区管委会、高新集团共同决定是否继续招聘。笔试科目为《职业能力倾向测验》(A类)和《综合应用能力》(A类)(分值各为150分),采用闭卷笔答方式。
笔试时间:2026年1月24日(暂定)
2.面试
面试由高新集团会同保安公司组织实施。邀请区人力社保局、高新区管委会派人参与。面试按招聘人数1:2的比例,根据笔试成绩由高到低确定参加面试人员(若最后一名面试人选成绩出现并列,则并列进入面试)。面试采取“结构化面试”方式进行,结构化面试时间不少于10分钟。面试分值100分,最低合格分数线70分,低于70分的,不能进入下一程序,面试主要考察应聘者履行招聘岗位职责所必备的综合分析、组织协调、性格特质、语言表达及应变等能力。若同一岗位只有一位考生进入面试,则考生面试成绩需不低于其他岗位进入面试人员面试成绩的平均分,方可进入下一环节。
3.总成绩计算
总成绩=笔试成绩×60% +面试成绩×40%。
总成绩采取百分制计算,四舍五入后精确到小数点后两位数。
(四)成绩确定及体检。
考试成绩在重庆市梁平区保安服务有限公司网站进行公布。成绩公布后通知拟录用者进行入职体检(体检费用由考生自行承担),体检人选按照职位招聘名额1:1的比例,根据同一职位应聘人员考试测评总成绩从高到低的顺序确定。若进入体检人选考试测评总成绩并列的,按笔试成绩优先确定体检人选,体检标准及项目参照《公务员录用通用体检标准》和《公务员录用特殊体检标准(试行)》及其体检操作手册的相关规定进行,体检不合格的,由招聘单位根据笔试与面试成绩之和的高低顺序决定递补名额进行递补。
(五)考察。
体检合格的应聘人员由高新集团公司组织对其进行考察,邀请高新区管委会派人参与。考察重点为思想政治表现、道德品质、业务能力、工作实绩、遵纪守法等情况,以及严格审查人事档案、诚信记录,查证报名材料和报考资格的申请材料的属实情况等,凡信息不实或影响审核结果、干扰客观公正作出考察结论的,均不予录用。因考察不合格或经确认自动放弃资格出现空缺的,按考生总成绩从高到低依次递补,体检合格后列为考察对象。
(六)公示。
考试、体检、考察、录用等有关事宜,在重庆市梁平区人力资源和社会保障局网站(网址:http://www.cqlp.gov.cn/rlsbj/)和重庆市梁平区保安服务有限公司网站上发布。确定为聘用人员信息公示期为5个工作日,对公示期间有实名反映查证属实,不符合报考或聘用条件的,取消被公示人拟聘资格。
(七)录用。
公示合格后的拟录用人员,由高新集团公司通知办理入职手续。新进人员实行劳动合同制,按照《中华人民共和国劳动合同法》的有关规定签订劳动合同,明确双方的权利和义务。聘用合同签订一个月内,将聘用人员名单报国资委备案。
(八)补录。
当录用人员因个人原因自愿放弃入职资格出现岗位空缺时,由高新集团公司按照考生总成绩从高到低重新考察人选(当总分相同时,依次按中共党员、退役军人、笔试成绩高者、学历、职(执)业资格、职称、相关工作经验优先),发布补录公示,通过体检、政审、公示等程序进行人员补录。
六、薪酬待遇
1.录用人员试用期3个月,试用期工资按招聘公司薪酬管理制度执行。
2.试用期满考核合格后,录用人员分别按招聘公司薪酬管理制度执行。
七、纪律要求
本次招聘工作实行信息、程序、结果的公开,参与招聘工作的有关单位和工作人员,必须自觉遵守人事工作纪律,自觉接受社会及有关部门的监督。对在规定时间,未按有关通知、有关规定参加笔试、面试、体检、报到的报考人员,均视为自动放弃。凡采取不正当手段取得聘用资格和违反规定、发现隐瞒聘前病史且身体条件不符合岗位要求、资格条件不符合要求以及提供虚假材料或有其他弄虚作假、徇私舞弊的人员一经查实,取消其聘用资格,按照有关规定进行严肃处理,并追究当事人及相关责任人员的责任。










梁平保安