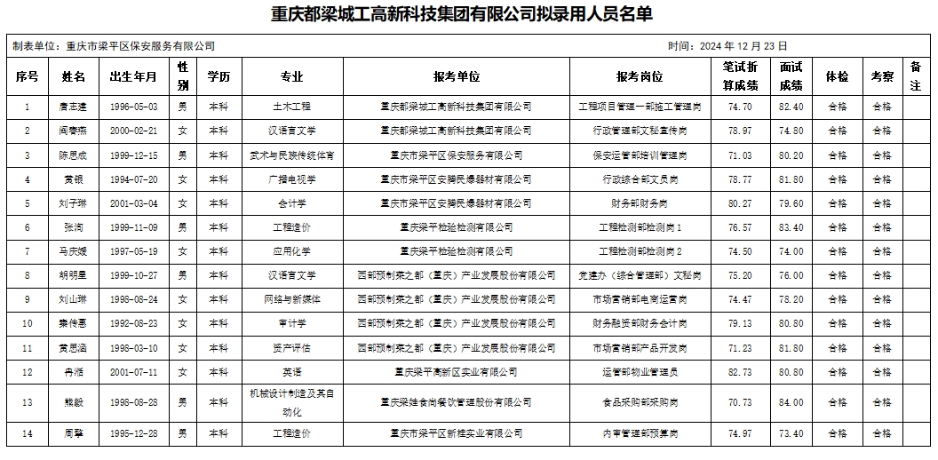
根据《重庆都梁城工高新科技集团有限公司2024年下半年员额内员工社会公开招聘简章》要求,经报名、资格审查、笔试、面试、体检、考察等规定程序,张洵等14名同志符合录用条件,拟于录用,现予以公示。公示时间为2024年12月24日至2024年12月30日。
公示期间,如对拟录用人员有异议的可以通过来电、来访等方式向重庆市梁平区保安服务有限公司反映(受理地点:重庆市梁平区梁山街道顺城街181-4-1号,电话:023-53333916 ,受理时间: 9:00-12:00, 14:00-17:30) ,反映情况必须实事求是。我公司将对反映信息严格保密,按规定对反映问题及情况进行处理,经调查反映问题确影响录用的,将取消拟用人员的录用资格。
公示期满无异议或不影响录用的,重庆都梁城工高新科技集团有限公司将按规定办理录用手续。
附件:重庆都梁城工高新科技集团有限公司拟录用人员名单
重庆市梁平区保安服务有限公司
2024年12月23日
更多推荐

重庆市梁平区保安服务有限公司关于招聘应急救援队员启事
2026-03-13

表彰先进树标杆 策马扬鞭再奋蹄
2026-03-12

重庆都梁城工高新科技集团有限公司2025年下半年员额内员工社会公开招聘拟录用人员公示
2026-02-25

重庆都梁城工高新科技集团有限公司2025年下半年员额内员工社会公开招聘面试成绩公布
2026-02-10

重庆都梁城工高新科技集团有限公司2025年下半年员额内员工社会公开招聘简章笔试成绩公布
2026-02-03

重庆都梁城工高新科技集团有限公司2025年下半年员额内员工社会公开招聘简章笔试成绩公布
2026-02-03

招聘启事
2026-01-26

重庆都梁城工高新科技集团有限公司2025年下半年员额内员工社会公开招聘拟录用人员公示
2026-01-08

重庆都梁城工高新科技集团有限公司 2025年下半年员工考核招聘简章
2025-12-31

重庆都梁城工高新科技集团有限公司2025年下半年员额内员工社会公开招聘简章
2025-12-31
梁平保安